本使用手册及样例包目录内所包含文档、PLC程序、机床可执行程序(MPF、SPF、…)、电气图,可能与用户实际使用不同,用户可能需要先对例子程序做修改和调整,才能将其用于测试。本例程的作者和拥有者对于该例程的功能性和兼容性不负任何责任,使用该例程的风险完全由用户自行承担。由于它是免费的,所以不提供任何担保,错误纠正和热线支持,用户不必为此联系西门子技术支持与服务部门。
对于在使用中发生的人员、财产损失本公司不承担任何责任,由使用者自行承担风险。
以上声明内容的最终解释权归西门子(中国)有限公司所有,后续内容更新不做另行通知。
不同加工工艺或不同机械配置时,需要选择相应的驱动数据,如粗加工/精加工,不同的附件头使用不同的驱动数据组等。
本文档描述主轴电机星三角切换时,星型或三角形都需要多个驱动数据组(DDS)的应用示例。
下面是1个主轴带3个附件头,并且主轴与附件头都需要进行星/三角自动切换的案例,简图如下,
硬件 | ||||
工艺 | NCU710 | NCU720 | NCU730 | |
车床 | ● | ● | ● | |
铣床 | ● | ● | ● | |
磨床 | ● | ● | ● | |
• 测试软件版本:V4.7+SP04+HF5
主轴电机在进行星/三角切换时由于外界原因可能存在一定危险性,切换前首先需要确认电机连线、电机数据组参数、驱动数据组参数。然后再测试主轴的星/三角切换是否成功。
应用前提
硬件配置:1个主轴、3个附件头、用户电机星/三角切换的电器件,接触器、继电器等。
技术要求:主轴和附件头均可实现星/三角自动切换。
IO 配置:每个附件头均配置检查开关。
功能简图如下:

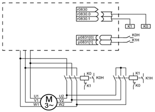
主轴电机星型/三角型切换接线图

Ø 假定一个驱动模块带4个不同的电机(主轴+3个附件头)电机本身还能够进行星/三角切换。
假设模型 | 控制对象 | MDS | DDS |
电机1(real) | 主轴本身 | 2 | 2 |
电机2(virtual) | 附件头1 | 2 | 2 |
电机3(virtual) | 附件头2 | 2 | 2 |
电机4(virtual) | 附件头4 | 2 | 2 |
Ø 假定每个附件头都有一个检测感应开关
开关 | S1(附件头1) | S2 S1(附件头2) | S3 (附件头3) |
开关状态 | 0:无效1:激活 | 0:无效1:激活 | 0:无效1:激活 |
Ø 检测感应开关信号处理、编码与解码
1) 检测感应开关直接接入快速数字IO(暂不做详细描述)。
2) 检测感应开关接入PLC,通过PLC编码再输出到X122/X132,接线图如下:

附件头检测信号处理流程
说明:附件头检测信号I100.0-I100.2、Q100.0-Q100.1均为假定信号,X132.1&X132.2均为假定连接,用户可以根据实际信号改变地址和连接端子。
3)附件头检测信号编码与解码表
开关信号 | PLC | 二进制编码 | PLC | BICO连接 | 激活附件头 | |
S1 | I100.0 | 0 | 1 | Q100.0 Q100.1 | X132.1 X132.2 | 附件头1 |
S2 | I100.1 | 1 | 0 | 附件头2 | ||
S3 | I100.2 | 1 | 1 | 附件头3 | ||
备注:FC900直接导入源程序编译即可用。
Ø OB1中调用
CALL FC 900
Milling_Head_1:=I100.0 //Milling head 1 Signal
Milling_Head_2:=I100.1 //Milling head 2 Signal
Milling_Head_3:=I100.2 //Milling head 3 Signal
NCK_Q1 :=Q100.0 //X132.1:DI4
NCK_Q2 :=Q100.1 //X132.2:DI5
Ø FC900程序
// Milling_Head_1-3 disable
AN #Milling_Head_1
AN #Milling_Head_2
AN #Milling_Head_3
R #NCK_Q1
R #NCK_Q2
//Milling_Head_1 enable
A #Milling_Head_1
AN #Milling_Head_2
AN #Milling_Head_2
S #NCK_Q1
R #NCK_Q2
//Milling_Head_2 enable
AN #Milling_Head_1
A #Milling_Head_2
AN #Milling_Head_2
R #NCK_Q1
S #NCK_Q2
//Milling_Head_3 enable
AN #Milling_Head_1
AN #Milling_Head_2
A #Milling_Head_3
S #NCK_Q1
S #NCK_Q2
参数 | 设置 | 注释 |
P0130 | 8 | 配置8 个电机数据组(MDS ) |
P0180 | 8 | 配置8个驱动数据组(DDS) |
P0186[0] | 0 | MDS0 指定给 DDS0 |
P0186[1] | 1 | MDS1 指定给 DDS1 |
P0186[2] | 2 | MDS2 指定给 DDS2 |
P0186[3] | 3 | MDS3 指定给 DDS3 |
P0186[4] | 4 | MDS4 指定给 DDS4 |
P0186[5] | 5 | MDS5 指定给 DDS5 |
P0186[6] | 6 | MDS6 指定给 DDS6 |
P0186[7] | 7 | MDS7 指定给 DDS7 |
P0820 | p2197.2 | 超出 p2155 中的转速后电机切换到三角形连接方式 |
P0821 | 附件头激活编码例如:cu:r722.4 | 00:主轴 01:附件头1激活 10:附件头2激活 11:附件头3激活 |
P0822 | 附件头激活编码 例如:cu:r722.5 | |
P0823 | 0 | 无效 |
P0824 | 0 | 无效 |
P0826[0] | 0 | 相同的编号表明相同的热模型 |
P0826[1] | 0 | 相同的编号表明相同的热模型 |
P0826[2] | 0 | 相同的编号表明相同的热模型 |
P0826[3] | 0 | 相同的编号表明相同的热模型 |
P0827[0] | 0 | 电机切换状态字位号 备注:因为只有一个主轴电机,仅存在两种接线方式:星型接线与三角型接线。所有只存在0和1两种电机状态。 |
P0827[1] | 1 | |
P0827[2] | 0 | |
P0827[3] | 1 | |
P0827[4] | 0 | |
P0827[5] | 1 | |
P0827[6] | 0 | |
P0827[7] | 1 | |
r0830.0 和 r0830.1 | 只读 | 电机切换状态字 |
p0831[0] | CU:r722.2 | 指定用于反馈电机接触器状态的数字量输入 备注:与主轴星三角切换接线图对应 |
p0831[1] | CU:r722.3 | 指定用于反馈电机接触器状态的数字量输入 备注:与主轴星三角切换接线图对应 |
p0833.0..2 | 0、0、0 | 接触器回路的控制和脉冲清除由驱动来执行,驻留位 (Gn_ZSW14) 置位。 |
p2155.0...7 | 切换转速 | 设置切换到三角形连接的转速。(根据主轴和附件头设置) |
驱动数据组选择位 | 切换数据组 | 主轴运行方式 | 激活 部件 | |||||
Bit0 | Bit1 | Bit2 | Bit3 | Bit4 | 驱动数据组 | 电机数据组 | ||
P0820 | P0821 | P0822 | P0823 | P0824 | P0186 | |||
0 | 0 | 0 | 0 | 0 | DDS0 | MDS0 | Y | 主轴 |
1 | 0 | 0 | 0 | 0 | DDS1 | MDS1 | ||
0 | 1 | 0 | 0 | 0 | DDS2 | MDS2 | Y | 附件头1 |
1 | 1 | 0 | 0 | 0 | DDS3 | MDS3 | ||
0 | 0 | 1 | 0 | 0 | DDS4 | MDS4 | Y | 附件头2 |
1 | 0 | 1 | 0 | 0 | DDS5 | MDS5 | ||
0 | 1 | 1 | 0 | 0 | DDS6 | MDS6 | Y | 附件头3 |
1 | 1 | 1 | 0 | 0 | DDS7 | MDS7 | ||
备注:1.电机的星三角切换通过P0820实现。
2.附件头开关信号通过PLC二进制编码,然后由PLC输出中X122/X132端子,最后通过BICO链接到P0821和P0822.
3.修改P0820-P0824默认设置后,BICO连接生效,通讯报文为自由报文,此时通过PLC接口信号切换数据组无效。

4.用户根据需要设置电机参数组和驱动参数组的参数。
5.通过设定控制单元参数P795&P796可以仿真X122&X132端子状态,以便验证功能组切换是否能够实现和数据组切换的准确性。


6.修改数据组参数时需要根据参数设定条件调整控制单元参数P9与驱动单元参数P10的值。需要注意的是,参数调整完毕后,最后需要恢复到0,否则主轴电机无法使能。
当电机数据组和驱动数据组切换之后,可以通过下面的方式查看数据切换的状态。
电机数据组切换反馈
方式1 | 方式2 |
R830:电机切换状态字 | 诊断->轴诊断->驱动信息 |
|
|
驱动数据组切换反馈
方式1 | 方式2 |
R51:驱动数据组DDS有效 | 诊断->轴诊断->驱动信息 |
|
|
1. SINAMICS S120驱动功能手册,12/2018
Qin Li Bin
2019.12.20
版本 | 日期 | 修改内容 |
V1.0 | 2019.12.20 | 初稿 |
V1.1 | 2019.12.22 | V1.0修改了现场测试存在的问题:P0827修改为0&1组合 |