- {{item.name}}
更多
应用实例与扩展工具
5.0 分
【案例】养殖正压通风系统
文档编号:TIA20260127033|
文档类型:应用实例与扩展工具|
发布时间:2026年01月28日
- 0
- 134
- 33
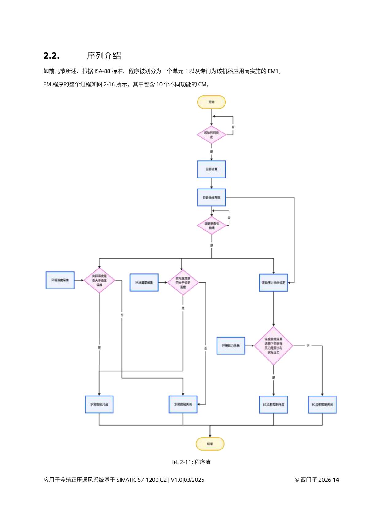
TIA应用案例——养殖正压通风系统
- 评论
更多
- 收藏 收藏
- 点赞 点赞
- 纠错 纠错
关联文档
- 828D_应用_基于驱动的断电回退(ESR)问题分析案例_2024
- SINAMICS单轴驱动系统 柜装设备
- 在 STEP 7 V5.x 中,哪些 IO 控制器和 IO 设备支持以下功能:IRT、优先启动、MRP、MRPD、PROFIenergy、共享设备、智能设备、同步模式、系统冗余和组态控制?
- IPC 427C Bundle中如何解决XP系统中文显示问题
- 软冗余系统中如何实现冗余待机
- SIMOTION 的任务执行机制及系统时钟
- 如何配置冗余系统中的ET 200M从站
- 如何在AS系统中使用SIMATIC方式进行时间同步
- “技术论坛”S7-300/400 PLC 系统设计专题讨论整理
- SIEMENS PLC 系统软件冗余调试的常见问题
看过该文档的用户还看过哪些文档



西门子官方商城
.jpg)
.jpg)
.jpg)
.jpg)
.jpg)
.jpg)
.jpg)
.jpg)
.jpg)
.jpg)
.jpg)
.jpg)
.jpg)
.jpg)
.jpg)
.jpg)
.jpg)
.jpg)
.jpg)




{{item.nickName}}