【案例】插扦机

发布时间:2025年12月23日
  • 103
TIA应用案例——基于SIMATIC S7-1200 G2的插扦机

插扦机.png

cd2e3f78e00b4c6ab772499e797e5bdb(1).jpgcd2e3f78e00b4c6ab772499e797e5bdb(2).jpgcd2e3f78e00b4c6ab772499e797e5bdb(3).jpgcd2e3f78e00b4c6ab772499e797e5bdb(4).jpgcd2e3f78e00b4c6ab772499e797e5bdb(5).jpgcd2e3f78e00b4c6ab772499e797e5bdb(6).jpgcd2e3f78e00b4c6ab772499e797e5bdb(7).jpgcd2e3f78e00b4c6ab772499e797e5bdb(8).jpgcd2e3f78e00b4c6ab772499e797e5bdb(9).jpgcd2e3f78e00b4c6ab772499e797e5bdb(10).jpgcd2e3f78e00b4c6ab772499e797e5bdb(11).jpgcd2e3f78e00b4c6ab772499e797e5bdb(12).jpgcd2e3f78e00b4c6ab772499e797e5bdb(13).jpgcd2e3f78e00b4c6ab772499e797e5bdb(14).jpgcd2e3f78e00b4c6ab772499e797e5bdb(15).jpgcd2e3f78e00b4c6ab772499e797e5bdb(16).jpgcd2e3f78e00b4c6ab772499e797e5bdb(17).jpgcd2e3f78e00b4c6ab772499e797e5bdb(18).jpgcd2e3f78e00b4c6ab772499e797e5bdb(19).jpgcd2e3f78e00b4c6ab772499e797e5bdb(20).jpgcd2e3f78e00b4c6ab772499e797e5bdb(21).jpgcd2e3f78e00b4c6ab772499e797e5bdb(22).jpgcd2e3f78e00b4c6ab772499e797e5bdb(23).jpgcd2e3f78e00b4c6ab772499e797e5bdb(24).jpgcd2e3f78e00b4c6ab772499e797e5bdb(25).jpgcd2e3f78e00b4c6ab772499e797e5bdb(26).jpgcd2e3f78e00b4c6ab772499e797e5bdb(27).jpgcd2e3f78e00b4c6ab772499e797e5bdb(28).jpgcd2e3f78e00b4c6ab772499e797e5bdb(29).jpgcd2e3f78e00b4c6ab772499e797e5bdb(30).jpgcd2e3f78e00b4c6ab772499e797e5bdb(31).jpg

剩余80%未阅读,请登录下载/查看文档

  • 评论
更多

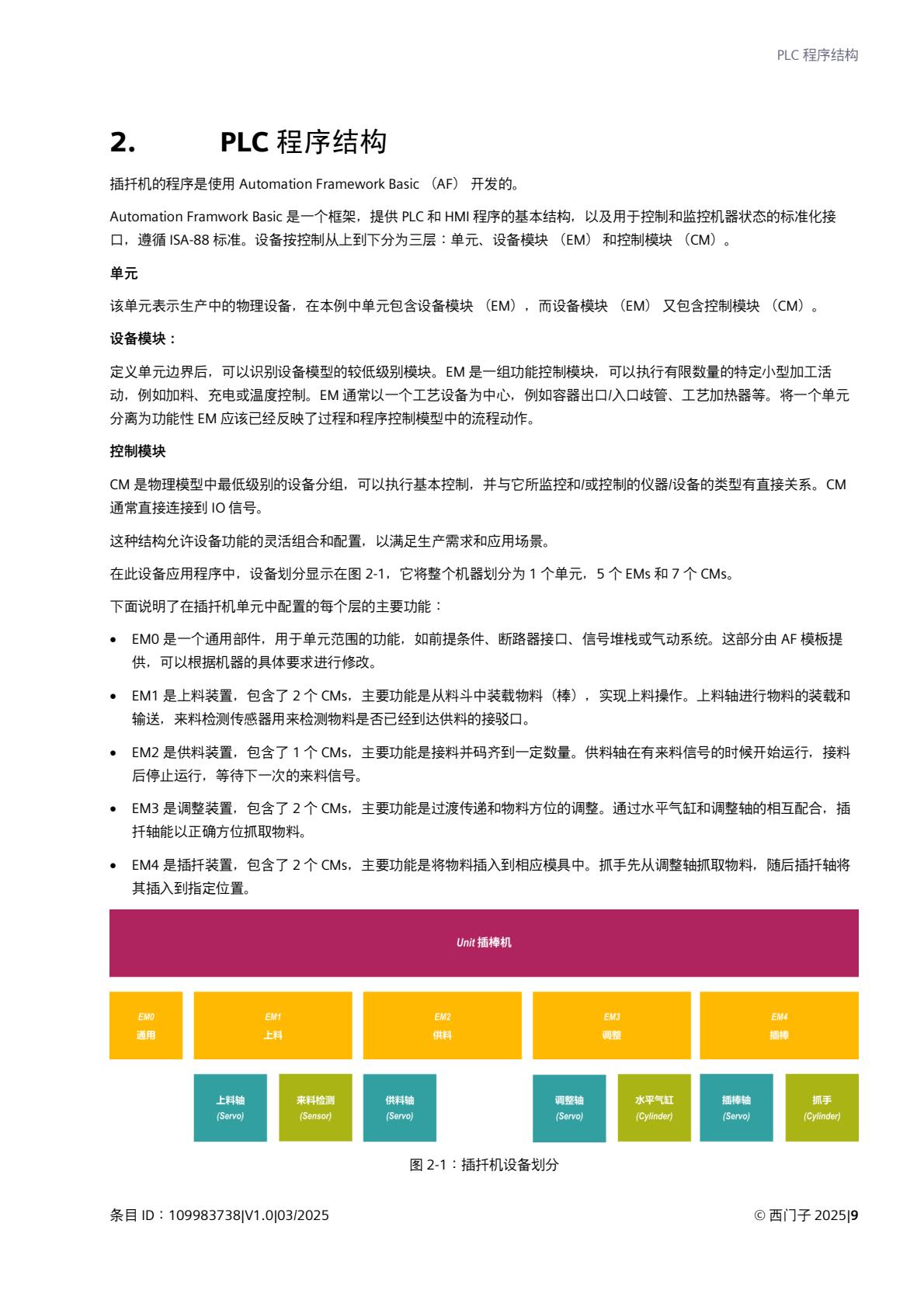
资料大全

查看详情
热搜文档
换一批
信息提示
很抱歉!您所访问的页面不存在,或网址发生了变化,请稍后再试。