技术论坛

 【跨新年】记一起液压伺服阀故障的排除过程

返回主题列表
作者 主题
WWCWWC
至圣

经验值:79652
发帖数:9209
精华帖:158
楼主    2022-12-30 10:13:42
主题:【跨新年】记一起液压伺服阀故障的排除过程

【跨新年】记一起液压伺服阀故障的排除过程

  时间进入不平凡的2022年12月,一天接到工厂电话,说有一西门子840D sl系统设备的上尾座无论是在JOG还是auto模式下操作,均无法实现升降动作。到现场,在MCP板上操作升、降,确实如同事电话描述的那样,但现场操作更加确认了一点,尾座“没有动作”时,阀是有响应的,也就是说明一点,PLC响应的输出是存在的,至于是否缺少某一个参与输出暂无法深入到这步。

设备简介:该设备的液压系统由90KW/4极三相交流电机驱动的力士乐A10VS0 250 DRG定量柱塞泵和22KW/4极 三相交流电机驱动的力士乐A10 VSO 45 DRG定量柱塞泵及其它若干辅助泵组成的液压系统,图示:

电气控制以西门子840D sl为控制核心,该系统集成的cpu为317F - 3PN/DP,系统控制的各液压伺服比例阀控制器件(6SL3420-2HX00-0AA0),图示:

 

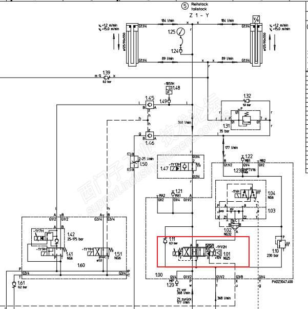
 尾座控制升降的液压原理图:

 当在MCP板上操作尾座升降时,明显能够听到阀组的动作,但是,就是未见尾座实际升降。操作时监控1.25油缸上腔有压力,且上压过程中尾座有明显的振动,说明升降油缸能够建立压力,但是没有动作说明某一个环节上还有问题,如伺服比例阀换向没有到位或者还有未知应用引起。查找与方向有关联的阀组,无论是从电气角度,还是液压原理都进行了一次彻底的梳理,发现1Y7H/1Y9H及1Y11H也是参与升降工作的阀组之一,图示:

 其中,1Y11H液控单向阀如果其中某一个故障或者未完全打开,那么,油缸升降将不可能实现。于是,对包含1Y11H在内的1.45和1.46的液控单向阀进行置换,看故障点是否能够转移,对1Y4H拆装阀阀芯等再做了检查,也未发现有类似卡芯现象。几经测试,未发现可疑的故障液压元件。返回到这个液压伺服比例阀,该阀的parker公司的产品,该阀由阀座和伺服比例先导组成,图示: 

 该阀由于没有备件,只能先进行清洗处理,看是否能够有一些改善,之前,我处理类似问题时,在没有备件情况下,小心细致的清洗伺服比例阀,能够起到一定的改善作用。但是,通过数次清洗后,安装测试始终存在无法有效切换。在清洗过程中还总结出一种情况,如果在安装后,能够启动升降,只要是没有关闭系统液压站运行,那么,该阀重新出现不动作的概率比较小,反之,清洗安装后,如果无法启动升降,再怎么弄也无济于事,这点让我更加有把握该阀的重点故障点了。于是,与设备供应商,公司上级领导及公司采购等部门取得协调,争取在最快速度,把这个近10W价值的伺服比例阀采购到位。

   等待过程每次总是漫长如同焦虑的,但是,时间车轮滚滚向前,很快伺服比例阀从遥远的德国快递而至公司仓库。仔细验收外包装无破损后,第一时间断电,拆阀,装阀一起哈成。近十几次的拆装过程,把这个伺服比例阀的拆、装方式掌握的非常熟悉。很快阀组安装完毕,电气控制航插插入到位,检查确认无误后,上电。平时,840D sl系统的启动过程没有什么感觉缓慢,在焦虑等待中,但这次且显得非常缓慢了(实际上是压力,心里的工作压力)。一层层的启动完毕后,我启动系统,稍后再启动液压站,稍后液压站启动完成。在MCP上确认JOG模式下,选择尾座,按“+”;“-”键,噗一声,尾座缓慢下降,于是感觉切换方向再按上升,也能够顺利上升,哈哈,悬了10多天的心头压力瞬间释放,一阵喜悦涌上心头,问题找到了,同时也解决了,感谢同事在这段时间里,大家共同的一次一次努力和付出,感谢供应商的商务支持。


您收到0封站内信:
×
×
信息提示
很抱歉!您所访问的页面不存在,或网址发生了变化,请稍后再试。