为了降低钻井成本,提高经济效益,达到节能减排的效果。根据需要对原ZJ70LDB钻机进行改造。改造后的钻机动力主要采用工业电网供电,而传动方式保持原来链条箱传动方式不变,只是将原钻机4台柴油机偶合器机组中的2台用电动机替代,通过机械及电气控制系统改造,达到采用2台电动机或2台柴油机偶合器机组通过整体并车链条箱,并车后驱动泥浆泵或绞车正常工作的目的。正常工况下,主动力为电动机驱动,柴油机作为备用动力。
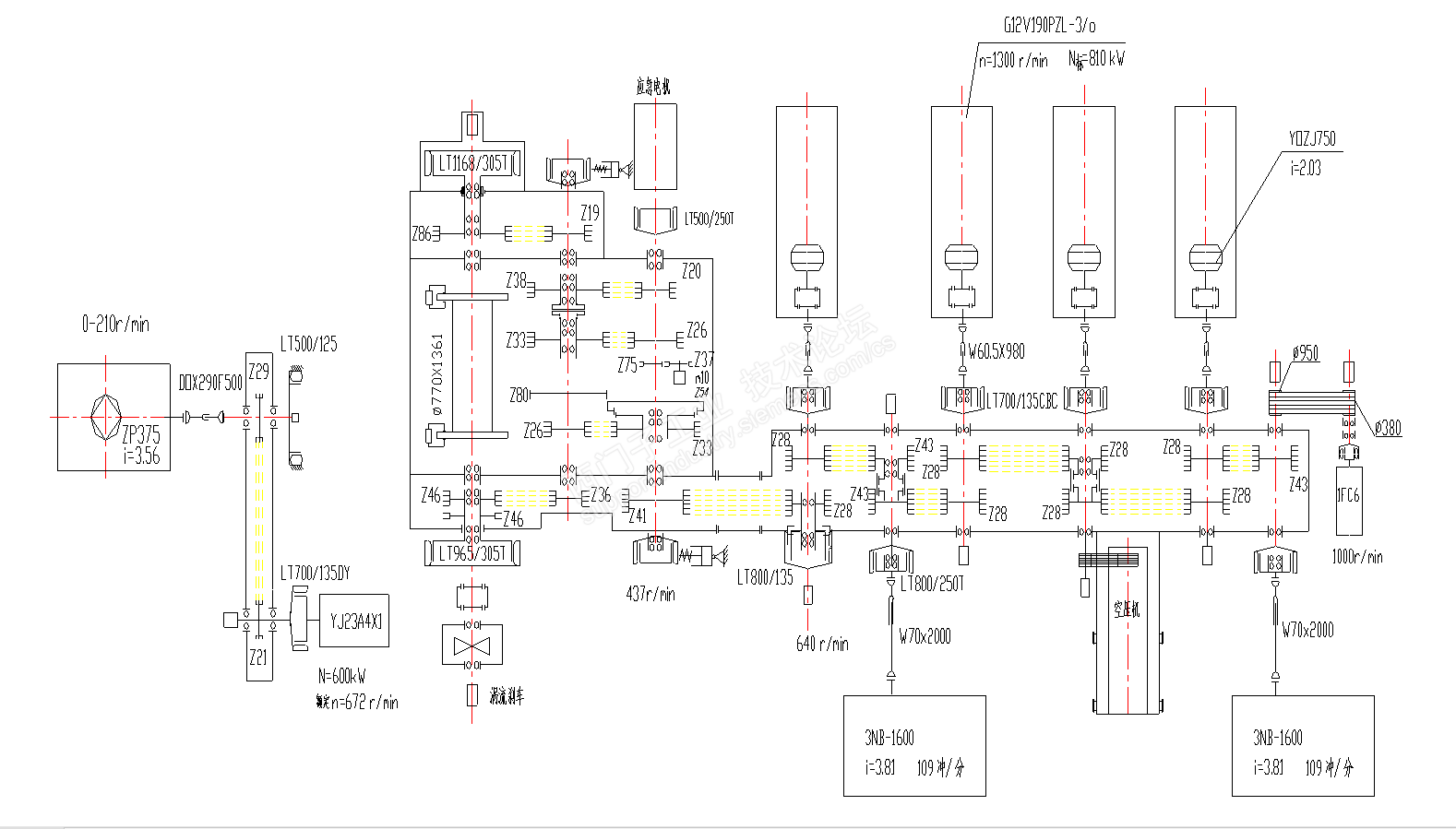
原系统图

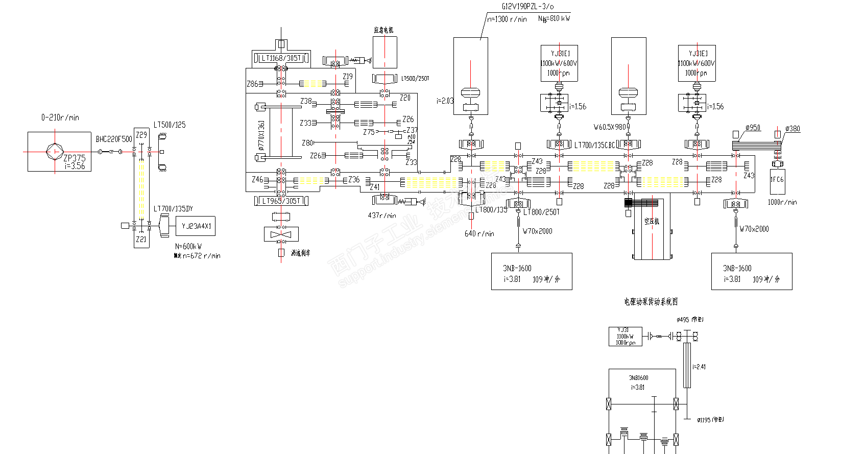
改造后系统图

由于是新项目,为了避免像以前的项目一样,选一个厂家的设备,如果有问题,所有的配套都有缺陷了。
所以,刚开始的时候,客户很高(Ji)明(Zei)的一下子买了多套设备,选择了几个供货商。不曾想,我们的设备还没正式到井场调试,另一个供货商已经很是迫不及待的烧了两个电机。导致我们后来干活都小心翼翼,生怕重蹈他们的覆辙。但是后来才听说,是安装问题,电机对中不好所致。
万向节的连接,按说对中的裕量比较大,应该不是那么难搞吧。好在这次的项目我们只玩电气,不玩机械改造。怀着轻松的心态,我参观了整个机械加工改造安装的过程。

【不好意思,油田现在管理越来越严格,到处是摄像头,手机不让带入井场,拍照变得越来越困难了,因此,缺失了很多有趣的图片】
1, 先给一个尺寸,随便找个厂家用槽钢加工个底座;
2, 运来现场,发现和拆带的柴油机底座的坑不匹配,对不上,现场找个焊工随便改改;
呶,就是用这个图来加工的。看起来好随意啊。

3, 加工好了,安装电机就用吊机把电机就位,然后几个人用撬杠微调位置,用尺子比比划划,就完活了。这怎么看怎么随意啊
电气安装:
1, 电气的安装就比较让人容易接受一点,首先就位房体;

2, 既然电机安装好了,就是拉大线,接电缆;


这里说明一下,如果提前可以确定设备的位置,也就是能确定电缆的长度的话,可以在工厂就把电缆加工好,无论是铜鼻子还是接插件,在工厂做好了发到现场直接用很是省事。
否则就需要现场人员在安装期间把大量的精力投入到制作电缆头上。
3, 各种辅助设备的接线;

4, 当然了,司钻房的控制箱和脚踏等,一个也不能少


5, 安装到位的电机

哦了,整体完成后的设备
