PWM方式实现Q0.0、Q0.1的模拟信号输出

已锁定

凌飞翼

  • 帖子

    3395
  • 精华

    26
  • 被关注

    91

论坛等级:奇侠

注册时间:2007-11-11

普通 普通 如何晋级?

PWM方式实现Q0.0、Q0.1的模拟信号输出

2566

3

2012-09-19 08:53:13

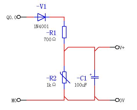
最近测试了一个PWM方式实现Q0.0、Q0.1的模拟信号输出:
Q0.0或Q0.1,接一个二极管+700欧姆电阻和一个1000欧姆电阻分压,分压点接100微法电容。
测试结果0~12V输出可以通过占空比实现调节。
但是线性不太好。70%以下输出电压偏大,或许是电容选得太大了。




对输出电压的脉动波形进行了观察,有些锯齿形纹波(输出频率是100Hz,如果频率高些纹波会小些)。
这个波形是用声卡的话筒输入模拟的示波器,纹波幅值不易确定。




PWM方式实现Q0.0、Q0.1的模拟信号输出 已锁定
编辑推荐: 关闭

请填写推广理由:

本版热门话题

SIMATIC S7-200

共有33298条技术帖

相关推荐

热门标签

相关帖子推荐

guzhang

恭喜,你发布的帖子

评为精华帖!

快扫描右侧二维码晒一晒吧!

再发帖或跟帖交流2条,就能晋升VIP啦!开启更多专属权限!

  • 分享

  • 只看
    楼主

top
X 图片
您收到0封站内信:
×
×
信息提示
很抱歉!您所访问的页面不存在,或网址发生了变化,请稍后再试。