3、与通信相关的CPU扫描时间注意事项
首先我想说说PLC的扫描周期。扫描周期是:操作系统更新过程输出映像区、更新过程输入映像区、循环程序OB1、中断程序OBxx、以及通讯等执行所需要的时间。简要地说,扫描周期就是执行一次上图6个步骤所需要的时间总和。扫描周期不能大于周期监视时间,否则CPU会进入STOP模式;如果用户程序内有OB80,操作系统会调用OB80,并根据OB80里面的用户程序作出响应。
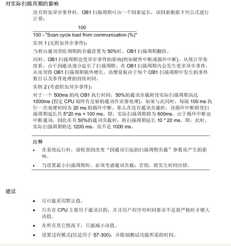
如果用户程序中,没有跳转、没有中断程序,只是纯代码线性执行,通讯时间设置的大小对扫描周期有着较大的影响,通讯时间设置的越大,扫描周期也就会越长。贴一图说明、参考下:

PLC在实际的应用中,每个扫描周期的大小都是不确定的。值得注意的是:操作系统给用户程序提供了扫描周期(循环时间)的接口,在OB1的临时变量声明表里面,操作系统将循环时间信息写到了OB1_PREV_CYCLE (上一周期的循环时间),OB1_MIN_CYCLE(最小的循环时间),OB1_MAX_CYCLE(最大的循环时间)临时变量里面。给用户程序提供了可用的资源。