S120变频器在转炉运用中出现的故障

已锁定

河北唐山

  • 帖子

    14
  • 精华

    0
  • 被关注

    3

论坛等级:游民

注册时间:2015-06-18

普通 普通 如何晋级?

S120变频器在转炉运用中出现的故障

1837

15

2016-06-06 12:32:16

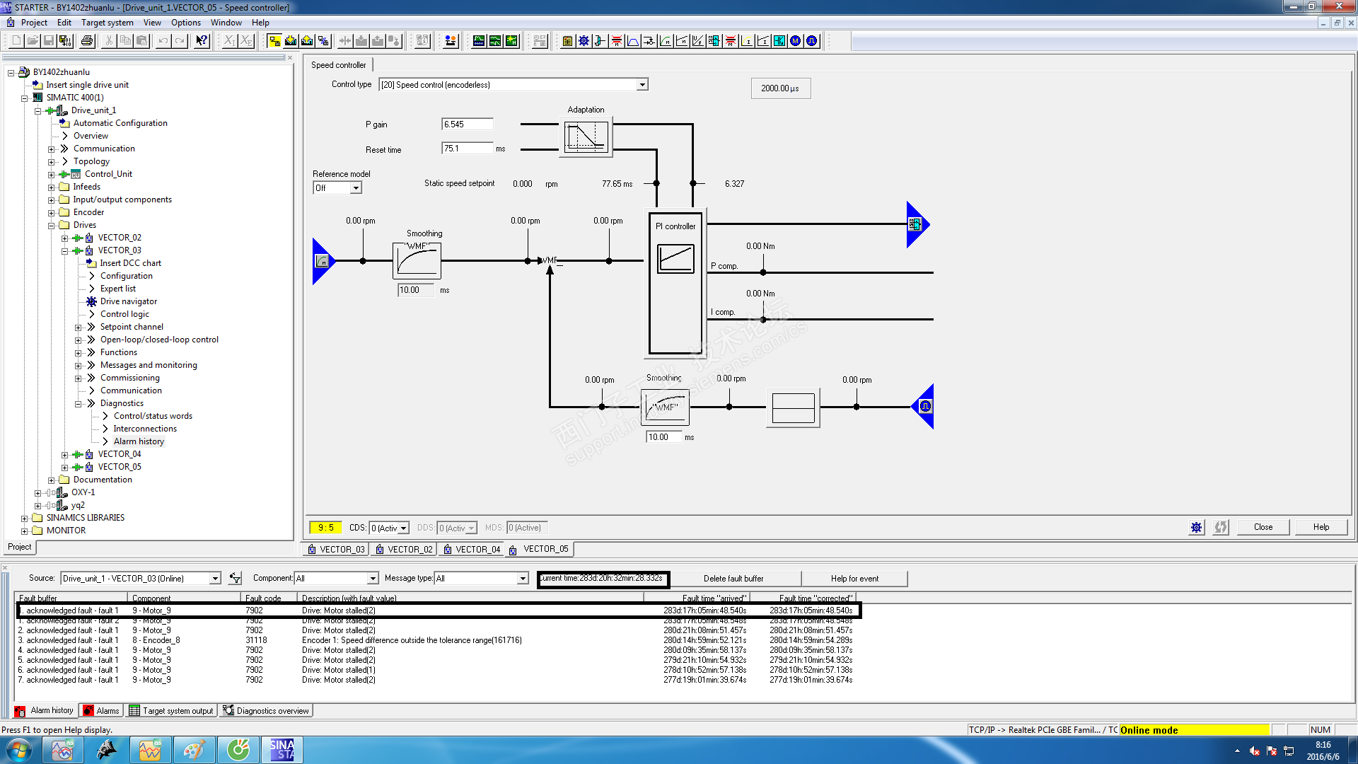
 各位老师,我遇到了转炉的问题,是1个CU320-2DP下挂4个PM340,一主三从,1#和2#可选择任一为主,3#和4#永远为从,运行半年以来,在1#为主的情况下,2#总报故障,每个三两天报一回,有时一天也 报一两次,故障代码是F7902。我录取了4个功率单元的控制字,是一模一样的,可以判定PLC控制是没问题的,但就是好像2#总是像丢了启动信号是的,4#也出现过这种波形,但只出现了一次。我把图片也发上来,请各位老师指点迷津,谢谢!







S120变频器在转炉运用中出现的故障 已锁定
编辑推荐: 关闭

请填写推广理由:

本版热门话题

SINAMICS

共有8093条技术帖

相关推荐

热门标签

相关帖子推荐

guzhang

恭喜,你发布的帖子

评为精华帖!

快扫描右侧二维码晒一晒吧!

再发帖或跟帖交流2条,就能晋升VIP啦!开启更多专属权限!

  • 分享

  • 只看
    楼主

top
您收到0封站内信:
×
×
信息提示
很抱歉!您所访问的页面不存在,或网址发生了变化,请稍后再试。