展开查看
以下是引用yming在2016-07-08 21:43:19的发言 >:
不是DCC。你不是要控制转速么?只要你不是用无传感器转矩控制就可以用伺服模式。
一样可用于异步电机。
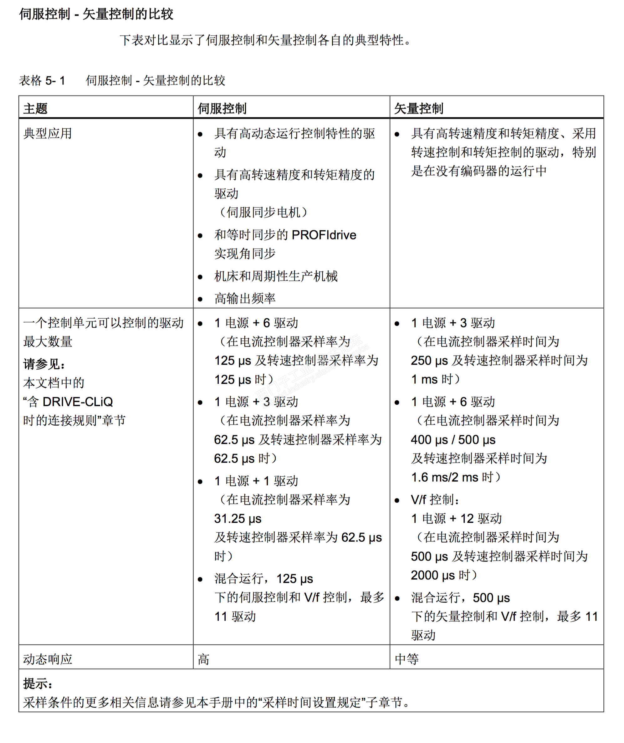
两种模式的差异可以见功能手册。



这就是差别。
26楼发言是回给你的,结果给了北雪了。嘻嘻,我用接近开关的目的就是为了省钱呀。找一种简配版的驱动。把编码器省掉。
不是传感器信号问题,是装置内部的扫描周期问题,低频下是连续的,高频以后,就不行了,如果是传感器问题,脉冲信号的沿会变化。这在trace中是可以看到的,脉冲很好,就是不连续了。逐渐消失。