回复:请教下S120一拖二的问题?

一直活着

  • 帖子

    352
  • 精华

    1
  • 被关注

    2

论坛等级:侠客

注册时间:2005-09-21

普通 普通 如何晋级?

发布于 2018-02-27 15:01:29

17楼

展开查看
以下是引用杰伴忠生在2018-02-27 09:01:41的发言 >15楼

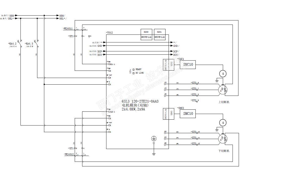
我以前公司有套双轴系统--飞剪切断系统,不过用的是伺服电机。



以下是引用一直活着在2018-02-26 17:58:04的发言 >:谢谢以上各位的回答...

引用详细内容:

谢谢以上各位的回答,那是否可以理解为,我需要配置一个基本型电源模块,一个控制器,加一各双轴电机模块,其他的卡件选配!

例如,我两个2.2KW的电机,380V  AC,

配置应该为:  BLM 基本型电源模块 20KW

双电机模块 2X2.7KW

多轴控制单元 CU320-2DP

CF卡,I/O端子板若干

进线电抗器一个,出现电抗器两台

 

是否即可完成简单的控制!

  谢谢,我这个比较简单,只是我还在思考用一个控制器加一个功率模块是否也可以

长夜漫漫,无心睡眠!看西门子官方网站。
评论
编辑推荐: 关闭

请填写推广理由:

本版热门话题

SINAMICS

共有8214条技术帖

相关推荐

热门标签

相关帖子推荐

guzhang

恭喜,你发布的帖子

评为精华帖!

快扫描右侧二维码晒一晒吧!

再发帖或跟帖交流2条,就能晋升VIP啦!开启更多专属权限!

  • 分享

  • 只看
    楼主

top
X 图片
您收到0封站内信:
×
×
信息提示
很抱歉!您所访问的页面不存在,或网址发生了变化,请稍后再试。