用PLS指令进行PTO单段操作,脉冲频率不变化

已锁定

入门级专家

  • 帖子

    3
  • 精华

    0
  • 被关注

    0

论坛等级:游士

注册时间:2018-05-16

普通 普通 如何晋级?

用PLS指令进行PTO单段操作,脉冲频率不变化

888

3

2018-10-17 21:18:21

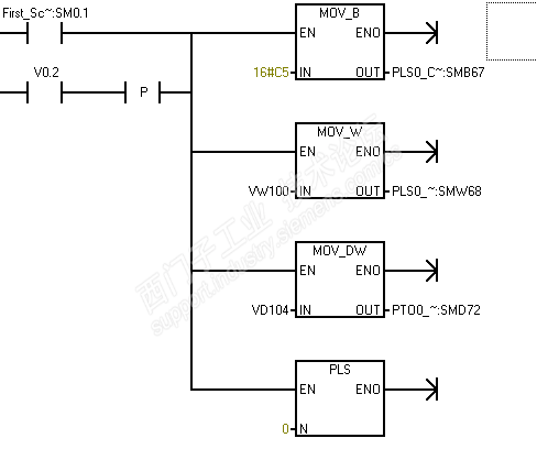
用PLS指令进行PTO单段操作,SMB67=16#C5,SMD72=2147483647,在脉冲输出时,改变SMW68并用V0.2的上升沿重新触发PLS指令,脉冲频率却没有改变。请问大神们这是为啥呀?



用PLS指令进行PTO单段操作,脉冲频率不变化 已锁定
编辑推荐: 关闭

请填写推广理由:

本版热门话题

SIMATIC S7-200 SMART

共有9422条技术帖

相关推荐

热门标签

相关帖子推荐

guzhang

恭喜,你发布的帖子

评为精华帖!

快扫描右侧二维码晒一晒吧!

再发帖或跟帖交流2条,就能晋升VIP啦!开启更多专属权限!

  • 分享

  • 只看
    楼主

top
X 图片
您收到0封站内信:
×
×
信息提示
很抱歉!您所访问的页面不存在,或网址发生了变化,请稍后再试。