恭喜,你发布的帖子
发布于 2020-12-31 19:18:50
21楼
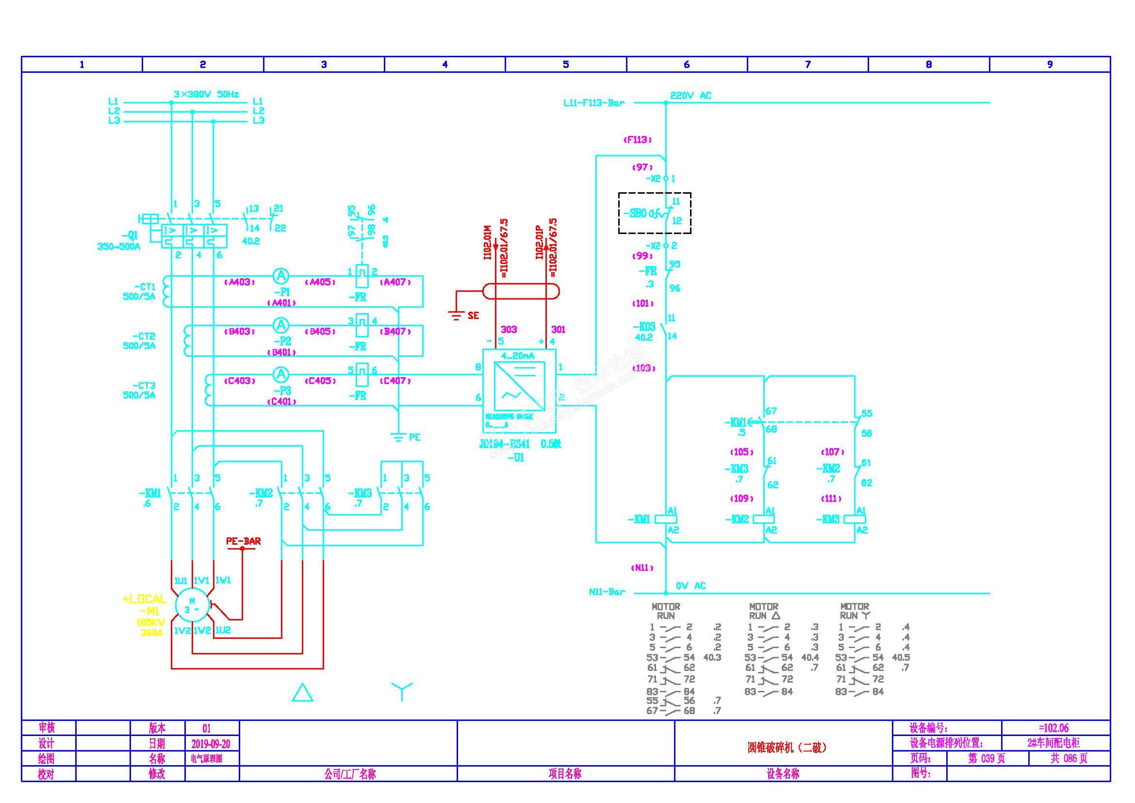
单位增加设备并自动化系统改造,领导把电气自动化工作分给了我们电气部,嘿,兄弟们又有学习、锻炼的机会了。其中有一台185KW的电机,由于空载启动,所以我把它设计成星三角启动了。没有这么大的热继电器怎么办?干脆把三相CT的二次侧串入适配的热继回路中。电气自动化系统图纸设计完毕,控制柜布局也弄好了,材料也买回来了,兄弟们开始忙活。。。安装器件、接线、标识、打点测试、单机、联动调试。。。效果不错,按预期满足了工艺要求。300PLC程序里面也加了运行电流显示、监控,也在程序里面做了星三角切换是否正常的判断!使用效果也不错,没出过啥问题,每次看到设备运行正常,心里感觉爽歪歪的

请填写推广理由:
分享
只看
楼主