故事作者:20190804647654

最近创作

看看TA的故事

HT2手轮不显示

已锁定

20190804647654

西门子1847工业学习平台

  • 帖子

    104
  • 精华

    0
  • 被关注

    5

论坛等级:侠士

注册时间:2019-08-04

黄金 黄金 如何晋级?

HT2手轮不显示

1046

0

2021-10-24 13:19:50

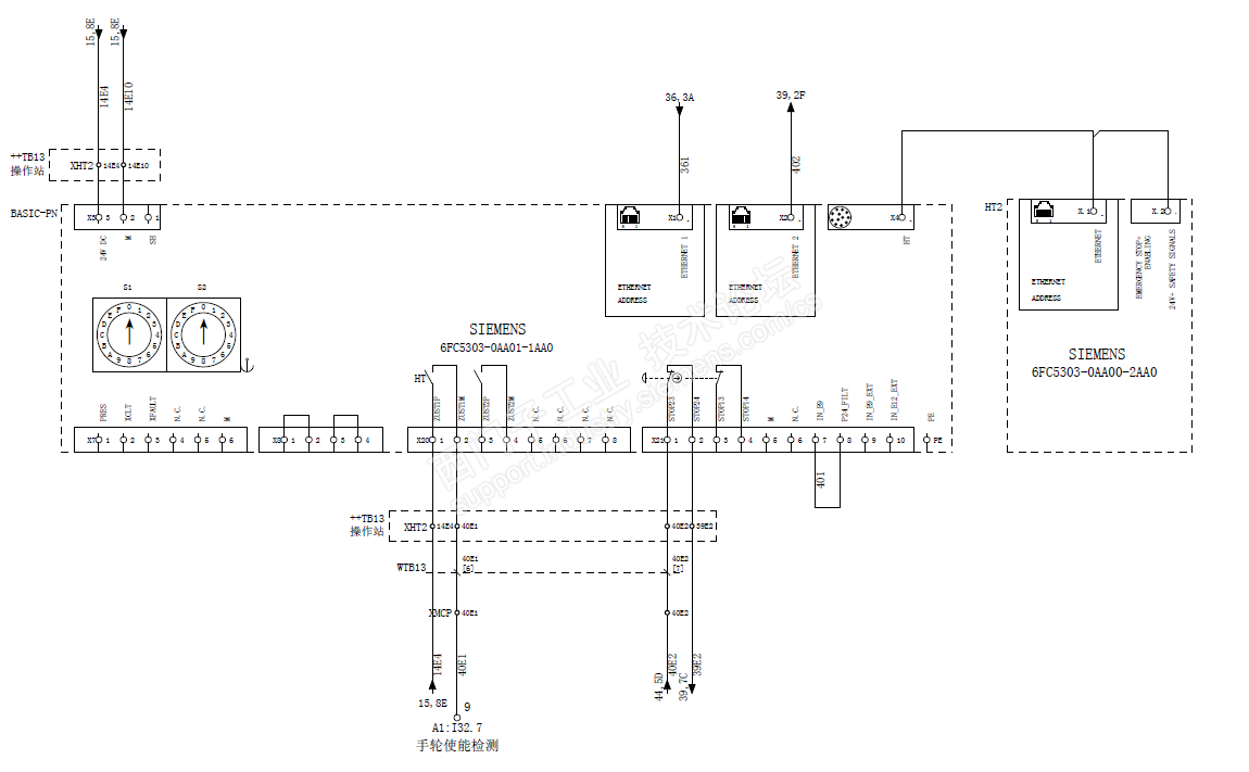
公司的一台龙门铣的手轮HT2单元摔坏了,设备出现手持单元故障报警,急停报警,设备无法使用。由于公司没有现成的配件更换,设备无法正常使用。查看图纸如图:

由于没有配件就让维修人员将X21接口的40E2,39E2两根线直接短接起来了,将急停报警消除,暂时使用。由于当时手头没有短接线维修人员直接将7,8号位的跨接线给用了(这里为后面的故障留下了伏笔),后回到办公室提报了一台HT2的配件,和领导汇报了下就等配件了,设备先这样使用。

大概过了4个月,HT2手轮到货了,到仓库领取了手轮,让维修人员去安装。过了半个小时维修人员反应说新的手轮不好用,不显示。我接到电话说不可能呀,问手轮包装是好的吧?维修人员说是的,包装什么都是好的。这是怎么回事?马上赶到现场,将手轮拆下,连接到别的设备,手轮进入连接IP界面,一会显示正常,证明手轮是没有问题的。那里出现问题了,难道是连接模块坏了?如图连接模块型号为

参看仓库配件发现没有这种配件,只有连接盒 PN Plus的配件,没办法只能查看接口定义,改下线试试了。查看接口定义的时候发现了X21接口定义表有一行小字如图。

为手持终端进行供电,必须将引脚7,8跨接。。。。。。。。。。。再一看机床图纸,对照现场情况一看原来如此。

总结,工作时一定要多做记录,比如这次问题,前后时隔几个月,几个月前拆了根线,没有人会记住。白白浪费很多时间。

HT2手轮不显示 已锁定
编辑推荐: 关闭

请填写推广理由:

本版热门话题

网友专栏

共有3366条技术帖

相关推荐

热门标签

相关帖子推荐

guzhang

恭喜,你发布的帖子

评为精华帖!

快扫描右侧二维码晒一晒吧!

再发帖或跟帖交流2条,就能晋升VIP啦!开启更多专属权限!

  • 分享

  • 只看
    楼主

top
X 图片
您收到0封站内信:
×
×
信息提示
很抱歉!您所访问的页面不存在,或网址发生了变化,请稍后再试。